网站首页
认证体系
项目介绍
证书查询
准考证打印
报名注册
联系我们
会员登陆
1
2
3
通知公告
FRR证书 2025春季统考通知!
2025上半年金融风险与监管证书FRR考试通知
金融风险与监管证书FRR考试通知
金融风险与监管(FRR)2023年秋季统考通知
金融风险与监管证书(FRR)2023年6月考试通知
金融风险与监管证书(FRR)2021年11月27考试通知
项目动态
第二届上海CRO论坛: GARP关注后宽松时代的金融风险管理
金融风险与监管证书(FRR)11月14号统考通知
清华大学主办:2018 清华五道口全球金融论坛在京召开
2026年FRM考生指南(上)
FRR证书备考全攻略(可落地,适配零基础/职场初期) FRR(金融风险与监管证书)核心优势是「中文考试、无数理门槛、备考周期短、学完即用」,结合官方考纲、指定教材及行业备考经验,备考核心逻辑是“抓重点、重实操、练真题”,无需盲目啃书、浪费时间。本攻略适配刚参加工作、零基础、备考时间碎片化的人群,明确各阶段核心任务、时间
FRR证书含金量的具体体现
业界新闻
天津:“十四五”时期防范化解金融风险取得重要成果,高风险金融机构实现“清零”
系统性金融风险担忧加剧 英国央行拟对私人信贷市场进行压力测试
FRM证书
FRM报考条件和费用
FRM考下来需要多少人民币
FRM是什么证书?
当前位置:
金融风险与监管证书(FRR)
>>
通知公告
>> 浏览文章
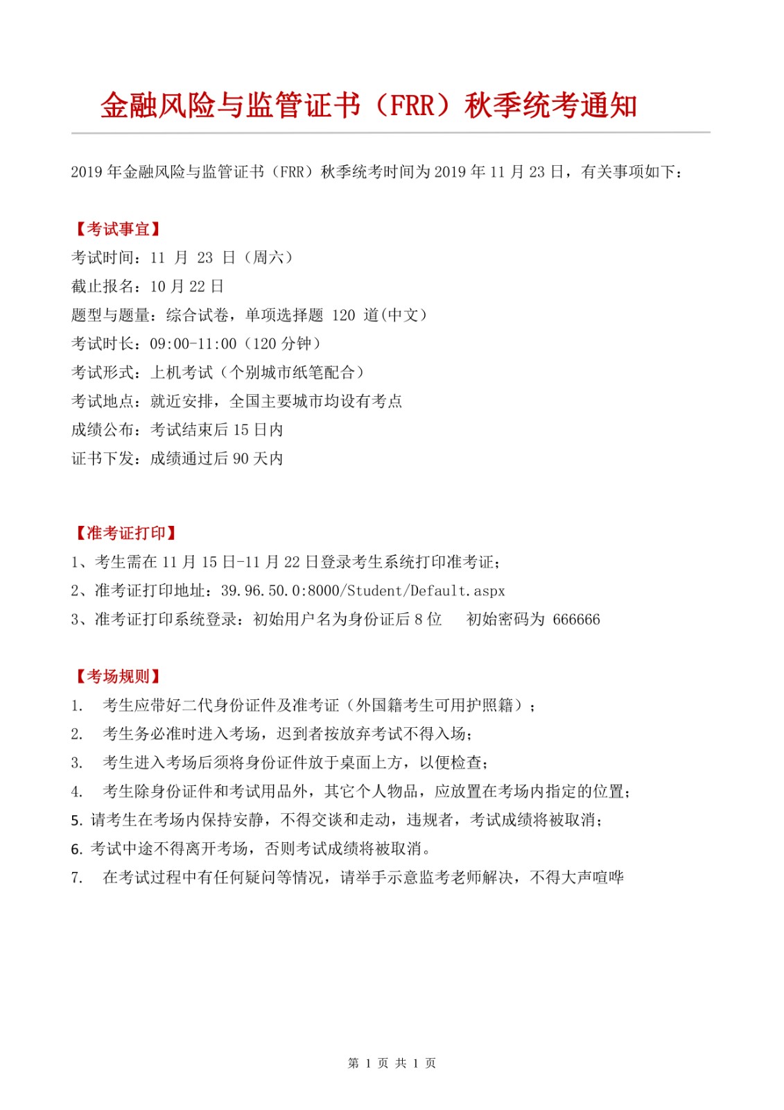
2019年11月金融风险与监管证书(FRR)统考通知
日期:2019/10/15 12:01:44 阅读:次
上一篇:
2019年7月金融风险与监管证书(FRR)郑州开班通知
下一篇:
2019年11月金融风险与监管证书(FRR)考试成绩查询通知
项目相关
招生简章
项目优势
课程设置
考试教材
报考流程
常见问题
证书样本
证书查询
准考证打印
报名注册
联系我们
北京市丰台区南三环西路16号3号楼11层
15313880087
010-86221193
关注我们
Copyright © 2017 北京首冠点子市场调查有限公司 All Rights Reserved
京ICP备2023025589号-13